在线咨询
0086-416-7873535
官方微信
官方微信
最高42200元!江西这项补助尺度出炉→
来源:ballbet贝博(中国)艾弗森官方网站
发布时间:2026-01-14 05:44
 

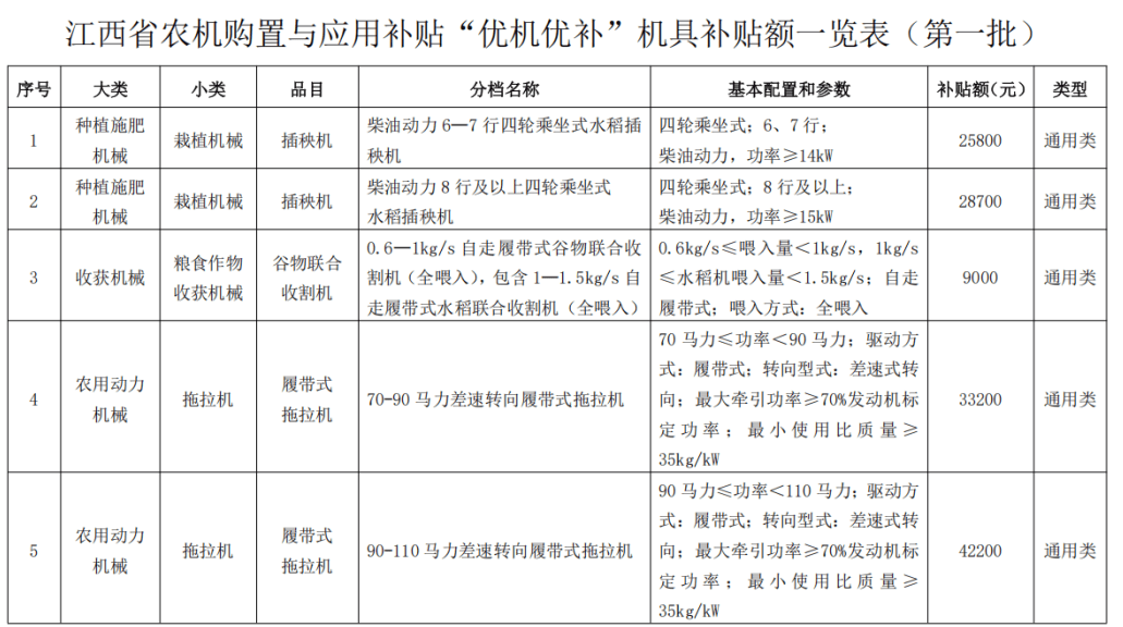
  为贯彻落实《农业农村部办公厅关于加力推进农机购买取使用补助“优机优补”“有进有出”的看法》(农办机〔2025〕2号)要求,连系我省现实,制定本方案。环绕我省地舆、财产特点和农机化成长根本,进一步完美我省农机购买取使用补助政策,凸起以用促研发、以用促制制、以用促,减产增收,分区分类、稳步推进,成立健全无力无效的“优机优补”“有进有出”工做机制,集中资本支撑出产急需、群众欢送、机能靠得住、手艺先辈的高效合用机具,无力有序裁减过时掉队的农业机械,加速推进农业机械化高质量成长,为推进村落复兴、扶植农业强国供给无力的机械化支持。落实《江西省农机购买取使用补助“优机”评选轨制》(见附件1),进一步完美评选前提、评选尺度,规范评选法式,合理设定机能参数,将自从立异、平安可控、补短板及国产替代等更多要素纳入“优机”评选范围;根据《江西省农机购买取使用补助“优机”成本效益评价轨制》(见附件2),按合适出产力尺度和成本效益准绳,鞭策先辈、高效的机具纳入“优机优补”范畴;对照《江西省农机购买取使用补助“优机”质量许诺和查询拜访轨制》(见附件3),压实出产企业产质量量从体义务,强化“优机”许诺质量保障,开展“优机”质量抽样查询拜访。正在国度确定的4类机具(高机能播种机、次要粮油做物收成机械、辅帮驾驶系统、高端智能和丘陵山区合用拖沓机)根本上,我省自从确定不跨越6类机具纳入“优机优补”范畴。现阶段将栽植机械、农用(植保)无人驾驶航空器(可含撒播等功能)等2类机具纳入“优机优补 ”范畴,后续将连系我省农业出产现实需要对“优机优补 ”范畴前进履态调整。按照“优机 ”遴选评价等环境,按期发布“优机优补 ”产物清单。沉点支撑农机配备补短板,对短板机具目次范畴内取得研发冲破、亟需熟化定型的,具有自从学问产权但尚未取得市场业绩的首台(套)或首批次农机配备,通过农机立异产物、特定补助支撑等政策办法,鞭策将更多有益于国产化替代的短板、立异机具加速纳入补助范畴。加速过时掉队机具补助退坡退出,对我省保有量较着过多、手艺相对掉队、群众反映问题较多、现实利用机能较差的机具,以补助数量(短板机具除外)等为权衡目标,降低补助额测算比例或退出补助范畴。优化“优机”判定纲领内容,添加优机评价目标;将“优机”品目列入判定产物品种指南范畴,斥地“优机”判定“绿色通道”,缩短判定周期;支撑有天分的社会力量参取开展“优机”判定使命;针对短板、立异机具,正在相关农机试验判定能力无法保障的环境下,支撑其通过“有天分第三方检测+田间(场院)试验验证+农机办事组织评价”等体例获得补助资历。强化机具核验和消息化监管,杜绝“优机”不优环境。认实落实“优机”成本效益评价轨制、“优机”质量许诺和查询拜访轨制,充实使用评价、查询拜访成果,经省农业农村厅组织评估,结果欠好的产物退出“优机”补助范畴。对出具虚假判定证书和检测演讲的机构,骗套补助的企业、小我和农业出产运营组织,按庄重处置,问题严沉的列入“”,涉嫌犯罪的,移送司法机关。峻厉查处操纵职务之便谋取的工做人员。补助对象和补助申请打点按照《江西省农业农村厅、江西省财务厅关于印发〈2024-2026年江西省农机购买取使用补助实施方案〉的通知》(赣农字〔2024〕58号)、《江西省农业农村厅、江西省财务厅关于印发〈江西省农用无人驾驶航空器购买取使用补助实施方案〉的通知》(赣农字〔2025〕16号)等相关施行。成立特地工做组,研究制定“优机优补”机具分类分档参数及补助尺度。纳入“优机优补”范畴的分档,补助额根据同档产物上年市场发卖均价测算,对有帮于大面积单产提拔等沉点机具补助额测算比例提高至35%,此中通用类品目机具可高于地方财务资金最高补助额,超出跨越幅度节制正在最高补助额的20%以内,非通用类品目机具可高于上年度补助额,超出跨越幅度节制正在上年度补助额的20%以内;对终端取辅帮驾驶系统,补助额测算比例提高至40%。对合适前提的国产化替代短板立异机具,赐与3年以下的特定补助支撑,测算比例提高至35%。江西省农业农村厅、财务厅分批制定发布《江西省农机购买取使用补助“优机优补”机具补助额一览表》,第一批“优机优补”机具补助额一览表详见附件4。对退坡退出范畴的分档,降低补助额测算比例至15%及以下或退出补助范畴。退坡退出清单正在2026岁尾前向社会发布。省农业农村厅向社会发布经核定的《江西省农机购买取使用补助“优机优补”“有进有出”工做实施方案》《江西省农机购买取使用补助“优机”评选轨制》《江西省农机购买取使用补助“优机”成本效益评价轨制》《江西省农机购买取使用补助“优机”质量许诺和查询拜访轨制》、补助额一览表、补助机具消息表、征询赞扬举报德律风等消息,各级农业农村部分转发并施行。农机出产企业按照“志愿加入、自从投档、许诺践诺”准绳,按提交相关材料。省农业农村厅按照《江西省农机购买取使用补助“优机”评选轨制》相关要求,组织开展用户查询拜访、投档审核,并及时公示发布投档成果,将评审通过的相关产物导入农机购买取使用补助申请打点办事系统。兑付、退货打点、归档办理等相关工做流程按照《江西省农业农村厅、江西省财务厅关于印发2024-2026年江西省农机购买取使用补助实施方案的通知》(赣农字〔2024〕58号)等文件施行。此中,“优补”机具需逐台进行机具核验,确保“优补”机具消息实正在、精确,骗套补行为发生。各级农业农村部分要会同财务部分对“优机优补”范畴内的机具优先录入、优先兑付。省农业农村厅根据《江西省农机购买取使用补助“优机”成本效益评价轨制》及《江西省农机购买取使用补助“优机”质量许诺和查询拜访轨制》,组织开展“优机”利用环境抽样查询拜访,对机具成本效益和质量查询拜访进行阐发评价,结果欠好的产物退出“优机”补助范畴。各级农业农村部分要高度注沉“优机优补”“有进有出”工做,切实加强组织带领,充实阐扬农机行业专家、农机“土专家”、农机办事组织、农机企业等的感化,认实组织开展“优机”评选、“优机”成本效益评价、“优机”质量许诺和抽样查询拜访等工做,确保各项工做平稳有序开展。要加强区域间协做,确保区域间的政策实施彼此协调,鞭策构成研制“优机”、推广“优机”、使用“优机”的正向激励和优良行业生态。要加强“优机优补”“有进有出”工做宣传解读和营业培训,切实提拔政策晓得度和实施通明度。要及时控制社会反映,做到舆情“早发觉、早研判、早演讲、早措置”,防止负面解读和炒做。